商铺名称:深圳市世微半导体有限公司
联系人:郑(先生)
联系手机:
固定电话:
企业邮箱:3004893308@qq.com
联系地址:深圳市宝安区西乡街道华源科技创新园B座二区326
邮编:518100
联系我时,请说是在变革智能网上看到的,谢谢!
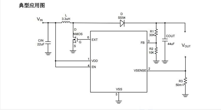
| 产品参数 | |||
|---|---|---|---|
| 品牌 | AP/世微 | ||
| 电压降 | 2.5-6v | ||
| 输出电压 | 12V | ||
| 工作温度 | -40-125℃ | ||
| 保护功能 | 温度保护 | ||
| 封装 | SOT23-6 | ||
| 数量 | 5000000 | ||
| 批号 | 22 | ||
| 限流值 | 2A | ||
| 工作频率 | 1.0MHz | ||
| 消耗电流低 | 静止时 60 μA (典型值) | ||
| 输出电流 | 3A(V IN = 3.6 V | ||
| VOUT = 5.0 V,且设定 限流值设定不低于 3A) | |||
| 应用场合 | 移动电源、数码音响播放器 ? LED 照明、GPS、无绳收发机 ? 其他携带设备 | ||
| 特色服务 | 免费提供样品及技术支持 | ||
| 可售卖地 | 全国 | ||
| 型号 | AP9233 | ||
.jpg)




.jpg)